【粵車南下】11月1日起報名抽籤入市區!申請全攻略即睇!申請條件、時間、流程、驗車、保險一文理清!
目錄
- 粵車南下 | 政策介紹
- 粵車南下 | 香港口岸停車場政策
- 粵車南下 | 香港市區政策
- 粵車南下 | 適用地區
- 粵車南下 | 政策開放時間表
- 粵車南下 | 🏙️香港市區政策指南🏙️
- 粵車南下 | 申請資格
- 粵車南下 | 申請流程
- 粵車南下 | 抽籤安排
- 粵車南下 | 抽籤時間
- 粵車南下 | 抽籤申請流程
- 粵車南下 | 內地申請材料
- 粵車南下 | 港方手續
- 粵車南下 | 港方手續流程一覽
- 粵車南下 | 港方手續細則
- 粵車南下 | 內地車輛查驗中心
- 粵車南下 | 保險單
- 粵車南下 | 預約出行
- 粵車南下 | 預約渠道
- 粵車南下 | 預約時間
- 粵車南下 | 留港時間規定
- 粵車南下 | 預約注意事項
- 粵車南下 | 香港駕駛指南
- 粵車南下 | 香港駕駛特別注意事項
- 粵車南下 | 停車場及付款注意事項
- 粵車南下 | 電動車充電
- 粵車南下 | ✈️香港口岸停車場政策指南✈️
- 粵車南下 | 申請時間
- 粵車南下 | 申請渠道
- 粵車南下 | 申請流程
- 粵車南下 | 申請材料
- 粵車南下 | 南下好去處
- 粵車南下 | 太平山頂
- 粵車南下 | 金紫荊廣場
- 粵車南下 | 海洋公園
- 粵車南下 | 淺水灣
展示更多
粵車南下於11月1日起逐步實施,11月1日9時開放報名抽籤,可將私家車直接入境駛入香港市區。同時開放口岸停車場,司機和乘客可直接在香港機場轉乘飛機或入境。本文將詳細介紹香港口岸停車場政策及香港市區政策,涵蓋粵車南下申請攻略,包括申請條件、時間、流程、車輛驗證、保險要求等關鍵步驟,助你輕鬆掌握所有粵車南下申請資訊。

(圖/運輸署)
符合條件並經核准的廣東私家車(粵車)可經港珠澳大橋珠海口岸前往香港口岸人工島上的自動化停車場(口岸停車場)泊車後(車輛不入境香港),司機和乘客經香港國際機場轉乘飛機或入境並轉乘香港本地交通工具訪港。
符合條件並經核准的廣東私家車(粵車)在無須取得常規配額下以自駕方式經大橋直接入境並駛至香港市區(入境市區部分)。
現僅開放廣東省4個城市申請,即廣州、珠海、中山及江門,計劃半年後逐步推至廣東省其他城市。
| 日期與時間 | 事項 | 詳細說明 |
| 香港口岸停車場政策 | ||
| 11月1日(09:00 起) | 香港機場停車預約開放 | 香港機場管理局開始接受 廣東私家車車主 預約香港機場自動化停車場泊位申請。 |
| 11月15日(00:00 起) | 可駛入香港口岸停車場 | 已獲准的廣東私家車車主可 經港珠澳大橋珠海公路口岸 駕車進入香港口岸自動化停車場。 |
| 香港市區政策 | ||
| 11月1日(09:00)至 11月20日(24:00) | 市區入境抽籤報名 | 符合條件的廣東私家車車主可報名參加 首批12月份入境市區名額抽籤(每日100個、共17個工作日,合共1,700個名額)。 |
| 11月23日(10:00) | 抽籤 | 系統進行電腦抽籤,決定獲得申請名額的車主。 |
| 12月9日(09:00 起) | 中籤者申請 | 中籤者可正式提交相關文件,申請「粵車南下」(入境市區部分)。 |
| 12月15日起 | 開放預約 | 已獲准參與「粵車南下」(入境市區部分)並計劃於上述期間出行的人士,可由2025年12月15日起透過預約系統預留出行名額。 |
| 12月23日(00:00 起) | 可正式入市區 | 已完成手續並成功預約的車主,可駕車經 港珠澳大橋珠海公路口岸 進入 香港市區。 |
| 申請資格 | 具體條件 |
| 申請人資格 | 1. 年滿 18 歲 2. 持有效 中華人民共和國居民身份證 3. 私家車登記車主 |
| 車輛資格 | 1. 須在 廣東省登記、有有效牌證; 2. 車長 < 6 m、座位 ≤ 8 座(含駕駛座)、非營運小型載客汽車。 · 已持有「粵港常規配額」的車輛 不得申請「粵車南下」。 |
| 指定司機資格 | 每位申請人可指定 最多 2 名司機(申請人可為其中一名)。 指定司機必須同時具備: 1. 中國內地居民身份(持有效居民身份證); 2. 有效出入境證件(例如往來港澳通行證或因公往來港澳通行證,並有有效赴港簽註); 3. 中國內地機動車駕駛證; 4. 香港正式駕駛執照(准駕車型包含私家車)。 |
初次申請
- 身份认证,登记抽签:申請採 電腦抽籤分配。首次辦理“粵車南下”業務,申請人(機動車所有人)必須先進行身份認證,認證成功後才能辦理後續的業務申請。申請人登錄“粵車南下”資訊系統,登記抽籤。
- 申請人文件遞交內地部門:合資格申請人須先向內地部門遞交「粵車南下」(入境市區部分)的申請及證明文件。申請人須於遞交申請時提供正確的電郵地址,以收取粵港政府就申請手續、申請進度、審批結果、交通安排等發出的電郵訊息。
- 辦理港方手續:內地部門審批傳送予香港運輸署。運輸署會以申請時提供的電郵地址通知申請人審批情況及分階段進行所需手續。
- 內地部門審核備案:內地海關、邊檢、交管部門審核備案。
- 預約入境香港:申請人網上向香港運輸署預約駕車進入香港的時間。獲准後,可按照預約時間駕車經港珠澳大橋入出香港一次。
以下依次對每點進行詳細說明:
- 抽籤週期:在政策實施初期以月為週期,每月抽籤1次。“粵車南下”網站首頁定期公布抽籤安排。
- 抽籤報名時間:從2025年11月1日9時起至11月20日24時,符合進入香港市區條件的廣東私家車車主可以報名參加首批12月受理名額。之後每月 21 日起至下月 20 日 24 時為一報名周期,每月的20日24時為每週期報名的截止時間、。
- 抽籤時間:每週期首月的 23 日上午 10 時為抽籤時間,如遇節假日,抽籤時間則順延至下一個工作日。
- 抽籤結果公布時間:抽籤結束當日,中簽結果將在“粵車南下”網站首頁公佈。抽籤結果將在“粵車南下”網站首頁進行公示,公示期為3天(每月24日至26日)。
(一)系統註冊
- 申請人須先在「粵車南下」資訊系統註冊帳號。(註冊網址:“粤车南下”信息系统)
- 需填寫姓名、手機號碼、電子郵箱等個人資訊。
- 系統會發送短信驗證碼,以驗證手機號碼真實性。
(二)登記報名
- 註冊成功後,登入系統報名參加抽籤。
- 須填寫本人名下機動車資訊:車主姓名、身份證號、車牌號等。
- 上傳相關證明文件:行駛證、身份證等。
- 若本期抽籤未中,可再次報名,系統會保留原資料;但若材料過期或失效,須補交或更新。
(三)材料初審
- 系統會自動進行初步審核,檢查:
- 必填項是否完整;
- 格式是否正確;
- 上傳文件是否符合規定格式與大小。
- 若發現問題,系統會即時通知申請人補正。
(四)抽籤前材料復核
- 每月 21 至 22 日,公安交管部門對通過初審的申請進行再次復核。
- 主要核對: 車輛與車主資格是否符合法規;報名資訊與上傳材料是否一致。
- 通過復核者,方可進入抽籤環節。
申請人中籤後提交申請材料,內地有關部門受理並進行預審核,相關數據通過網路傳送給香港運輸署。
| 種類 | 材料 |
| 車主材料 | 中華人民共和國居民身份證 |
| 機動車材料 | 1. 中華人民共和國機動車登記證書 2. 中華人民共和國機動車行駛證 |
| 駕駛人材料 | 1. 中華人民共和國居民身份證; 2. 中華人民共和國機動車駕駛證; 3. 香港正式駕駛執照; 4. 往來港澳通行證或者因公往來香港澳門特別行政區通行證,以及有效赴香港簽注等法定出入境證件。 |
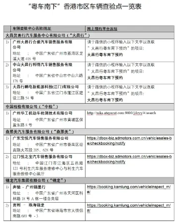
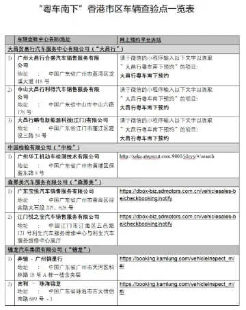
- 車輛查驗(在內地指定查驗中心)
- 運輸署審查申請人與指定司機資格
- 提交香港地址證明 & 核實「電子聯絡方式」(針對「指定司機一」)
- 提交車輛香港第三者保險證明
- 運輸署發出電子「國際通行許可證」及批准信(PDF)
- 「易通行」帳戶充值(用以繳付香港收費隧道費)
| 申請流程 | 流程細則 |
| 1. 車輛查驗(在內地指定查驗中心) | · 在收到運輸署電郵通知後,按電郵指定期限到指定的內地「車輛查驗中心」完成並通過查驗(如需覆檢,亦須於指定期限內完成,否則視作不成功)。 · 查驗中心提供一站式服務(查驗、製/安裝香港號牌、安裝「易通行」車貼等)與實用資訊。 · 不會要求事前付款;查驗當天向查驗中心支付費用,每次查驗費用上限為人民幣 450 元(實際由各中心在上限內訂價)。 |
| 2. 運輸署審查申請人與指定司機資格 | 車輛查驗合格後,運輸署會核查申請人及指定司機資料,並以電郵通知申請香港申請編號與後續步驟(並可在申請系統查閱進度)。 |
| 3. 提交香港地址證明 & 核實「電子聯絡方式」(針對「指定司機一」) | 有香港地址: 「指定司機一」(許可證申請人)須上載最近 3 個月內發出的香港地址證明(如水電/煤氣/電訊/銀行/政府或教育機構信件等),文件需清楚顯示姓名、地址、發函機構與日期。 無香港地址: 若無香港地址,可使用第三方(居港人士或公司)地址,但需同時提供該人士/公司的地址證明、授權人身分證或商業登記證副本,以及簽妥的地址授權書。 「指定司機一」還須在系統核實可接收短訊或電郵的香港流動電話或電郵(作為「電子聯絡方式」)。 |
| 4. 提交車輛香港第三者保險證明 | 在運輸署核准地址證明後,申請人須在指定期限內上載保險單副本。 保單必須清楚顯示: 1, 內地車輛牌號(Mainland Registration Mark); 2. 底盤號(Chassis / VIN); 3. 引擎號碼(Engine number); 4. 保險生效與結束日期(保險期間)(Period of insurance)。 |
| 5. 運輸署發出電子「國際通行許可證」及批准信(PDF) | · 運輸署會在資料審核通過後,簽發有效期不超過12個月的許可證。 · 運輸署會以電郵通知並以 PDF 形式簽發電子許可證與批准信。申請人須登入系統自行下載。運輸署同時會分配香港車輛牌號,申請人需自行安排製作符合香港法例的展示牌。 注意:若內地部門未最終批准或取消批准,港方發出的許可證/批准信即失效。 許可證放置位置: 在粵車進入香港期間,須把許可證列印本放在車輛擋風玻璃左手邊顯眼位置,否則不得在香港道路出現/行駛;執法人員有權要求查看批准信。 許可證列印規格(必遵): 1. 使用全新A4白紙; 2. 使用鐳射或高解析度的印表機; 3. 印表機設定為列印A4檔、比例為100%、每頁面只列印一頁; 4. 以雙面黑白色列印。 5. 列印後請檢查許可證及批准信列印本,確保列印本上所有資料及二維碼清晰可讀 |
| 6. 「易通行」帳戶充值(繳付香港收費隧道費) | 獲發許可證後 3 天內會收到來自「易通行」隧道費服務商或 #HKeToll 的電郵或短訊,內含帳號與預設密碼。 收到後請盡快登入官方網頁或手機 App 為帳戶充值以以便支付隧道費。 若未按時支付隧道費,將被徵收最高 每程 HK$525 的附加費,且可能影響下次南下資格。 |

(圖/“粵車南下”資訊管理服務系統)
保險單需求場景
- 在申請「國際通行許可證」時,申請人必須提供有效的保險單。申請人需為指定司機一的名義申領許可證,並提供該車輛的有效保險單。保險需涵蓋從提交申請日起的八個工作日後生效,並符合香港法律要求。
- 在進行出行預約時,必須提交有效保險單。
- 所有在香港道路上駕駛的車輛必須擁有有效的第三者風險保險單,否則會構成違法。
保險購買與支付
- 有多家香港保險公司提供短期保險產品,專為「粵車南下」提供保障。
- 申請人可以通過網上投保並使用內地支付工具支付保險費。
2025年12月23日至31日
- 從12月15日起可開始預約。
- 此期間的預約名額先到先得,初期設為100個預約名額。
- 預約後需提交保險證明,且審核時間通常為一天。保險需在出行前三天中午12時前提交。
- 成功預約後,車主可於12月23日0時起,駕車經港珠澳大橋珠海公路口岸駛入香港市區。
2026年1月1日起
- 預約系統於每月15日開放,並於出行日的第11天晚上10:30截止。
- 截止後若名額超過申請者數量,將以抽籤方式分配。若名額不足,則不需抽籤。
- 預約後,需在出行日的第7天中午12時前提交保險證明,並通過審核。
每次入境後,必須於三個曆日內返回廣東省,含出行日及離港日,逾期留港將受到行政處罰,包括註銷備案及牌證,並可能暫停後續審批。
- 取消預約:如需取消預約,可通過預約系統進行,重新預約需重新按照規定程序操作。
- 違規處理:如申請人或指定司機違反規定(如欠繳隧道費或逾期留港),可被暫停預約資格、註銷備案及牌證,甚至暫停後續審核。
- 香港採用「左上右下」的道路設計,車輛靠左行駛,方向盤在車輛的右側。
- 在香港駕駛左舵車時,駕駛者的視野會變窄及受到限制,駕駛者須格外小心,特別在超車、路口右轉、使用環島或從引道駛入快速公路時,須特別專注路面情況,小心駕駛。
- 一般車速限制為時速50公里,其他車速限制會有標誌另外說明;
- 遵守交通信號燈,不可在紅燈亮起時直行或轉彎,另有信號燈指示除外;
- 駛近斑馬線時,應禮讓行人先橫過馬路;
- 在快速公路上,必須靠最左線行駛,並只可以從右邊超車;
- 駛入環島時,必須以順時針方向在環島內行駛;
- 切勿違例停車。應把車輛停泊在指定的停車位或停車場內;
- 切勿在任何時候內於劃上雙黃線;或在「時間字牌」所示時段內於劃上單黃線的路段停車;
- 香港某些路段設定為封閉道路(例如大嶼山封閉道路、各陸路口岸連接路、各邊境禁區、沙頭角禁區等),除非車輛另有獲批許可證,否則不可進入。
- 私家車上8歲以下兒童(除非身高達1.35米)必須使用兒童束縛設備;
- 由2026年1月25日起,駕駛時禁止放置超過兩部流動電訊裝置,每部裝置螢幕的對角長度不可超過19厘米
- 香港大部份旅遊景點及消費熱點都設有停車位。旅客可於「香港出行易」“APP”搜尋香港各區的泊車位置。
- 香港大多數停車場使用「八達通」拍卡入/出閘或作為支付方式,有關裝置大多設於停車場入/出口處的右邊位置。
- 部份停車場支援自動識別車輛字牌免觸式開閘,但或需預先登記。此外,個別停車場支援 Visa payWave、感應式 Master Card 等的非接觸式信用卡付款,部份則已提升支援內地版支付寶及微信支付。旅客需留意個別停車場的設置,或參閱「香港出行易」“APP”提供的停車場資訊。
- 港珠澳大橋單程長55公里,電動車旅客宜先規劃行程,準備充足電力。
- 為便利南下的電動車充電,大橋口岸停車場已設有符合國標的快速充電設施。此外,位於口岸附近的大嶼山竹篙灣設有「粵車南下」充電站。
- 香港市內的電動車充電樁普遍採用歐洲標準的充電插頭,部份則已提供國標充電插頭。內地車輛來香港及使用充電樁前,可跟停車場瞭解停車場的充電樁,例如適配器租賃安排等,或參閱「香港出行易」“APP”提供的資訊。
無須申領香港牌證、封閉道路通行許可證及驗車,一次預約即可自駕通行港珠澳大橋;經香港國際機場轉飛外地更便捷!
11 月 1 日上午 9 時起開始接受申請,並於 11 月 15 日 0 時起啓用。
- 登錄香港機場管理局“香港國際機場自動化停車場網上預約平臺”開立帳戶。
- 準備相關材料,在“香港國際機場自動化停車場網上預約平臺”提交預約申請及付款(含保險)。
- 預約申請獲批後,“香港國際機場自動化停車場網上預約平臺”向申請人發送預約確認電郵。
| 種類 | 材料 |
| 車主材料 | 中華人民共和國居民身份證 |
| 機動車材料 | 1.中華人民共和國機動車登記證書; 2.中華人民共和國機動車行駛證; 3.車輛照片(車輛左前45度、右後45度); 4.符合香港規定的第三者責任保險。 |
| 駕駛人材料 | 1. 中華人民共和國居民身份證; 2. 中華人民共和國機動車駕駛證; 3. 往來港澳通行證及有效赴港簽注(駕駛人為乘機旅客時不適用) 或者因公往來香港澳門特別行政區通行證及有效赴港簽注(駕駛人為乘機旅客時不適用) 或者中華人民共和國護照 或者中華人民共和國旅行證 或者中華人民共和國海員證 或者大陸居民往來臺灣通行證及有效簽注等有效出入境證件; 4. 指定航空公司的有效機票(適用於駕駛人為乘機旅客的情形)。 |
| 乘機旅客材料(適用於轉機停車場) | 1.中華人民共和國護照 或者中華人民共和國旅行證 或者中華人民共和國海員證 或者大陸居民往來臺灣通行證及有效簽注,港澳居民往來內地通行證 或者外國護照 或者其他國際旅行證件等有效出入境證件; 2.指定航空公司的有效機票。 |
太平山頂是香港最具代表性的地標之一,登上山頂可俯瞰維多利亞港及中環摩天大樓的壯麗景色,夜景尤為迷人。遊客可乘搭山頂纜車上山,也可自駕至山頂停車場。山頂廣場設有觀景台、餐廳及商店,是拍照與休閒的好去處。無論白天或夜晚,這裡都是感受「東方之珠」魅力的最佳位置。
金紫荊廣場位於灣仔會展中心旁,是為紀念香港回歸祖國而設立的地標。廣場中央矗立著金色的「永遠盛開的紫荊花」雕像,象徵香港的繁榮與活力。每天早上舉行的升旗儀式吸引不少遊客觀賞與拍攝。附近可遠眺維港風光,夜晚配合會展中心與對岸的燈光秀,更展現出香港璀璨動人的一面。
海洋公園是香港歷史悠久的主題樂園,融合海洋動物、機動遊戲與自然教育於一體。園區分為高峰樂園與海濱樂園,可乘纜車或登山列車連接。遊客可觀賞海豚表演、參觀水族館及極地館,也能體驗刺激過山車與旋轉設施。園內風景優美,適合家庭與情侶同遊,是了解海洋生態與放鬆娛樂的絕佳景點。
淺水灣位於香港島南部,是最著名的海灘之一,以柔細的金色沙灘與碧藍海水聞名。沿岸建有淺水灣拱廊、觀音及天后廟,散發濃厚的中西合璧風情。這裡環境清幽、設施完善,適合散步、游泳或日光浴。傍晚時分可欣賞浪漫日落,是香港人周末休閒的首選地點。
熱門 Blog 網誌
熱門 Trip Moments
熱門景點
熱門排行榜
熱門目的地
熱門目的地的推薦景點







of the year 2025
網站營運者:Trip.com Travel Singapore Pte. Ltd.
由Ctrip.com (Hong Kong) Limited持有香港旅行代理商牌照編號 35236






